DEFINITION CONCEPT GRAPH CONCEPT DESCRIPTIONS SERIALIZATION CONTENT MANAGEMENT

CONCEPT DOMAIN - Initiative and Transformation Pattern


DescriptionPattern Domain
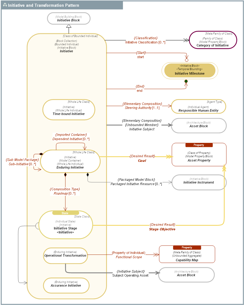
The  Initiative and Transformation Pattern domain defines management concepts required for transformation initiatives.
It provides principles for the coordination of large scale initiatives evolving over time (Enduring Initiative and their  Initiative Stages).
Dictionary  SysFEAT System Operating Framework
Parent Domain  SysFEAT Foundation Ontology Map 
Domain dependencies  4D Composite Knowledge Graph 
  Architecture Assets 
  Architecture Packages 
  Compositionality 
  Model Block Packaging 
  Packaging 
  Reflexive Knowledge Graph 
  SOF - Resource System Operating Pattern (R-SOF) 
  System Operating Framework - SOF 

DOMAIN CONCEPT GRAPH


../images/69346af86005efa9_69346b0f6005fb62_i.png

CONCEPT DESCRIPTIONS


ABSTRACT CONCRETE
ConceptDescription
  Asset Block An  Asset Block is an Architecture Block used to describe the System Operating Framework - SOF of the enterprise and its systems.
  Asset Property
An  Asset Property is a Class of Property that qualifies Individual Assets and their Asset Types.
Example:
. Capabilities (as a functional property).
. Environmental conditions.
. Directives.
  Assurance Initiative An  Assurance Initiative is an Initiative designed to uphold operational trustworthiness by mitigating Risks, countering threats, and complying with regulatory requirements.
  Capability Map Top level assembly of Capabilitys and their dependencies which, together, provide a scope of added value (Outcome Events) pursued by Operational Transformations.
  Enduring Initiative
An  Enduring Initiative is a long term Initiative which involves roadmapping and governance. Enterprises and their Management Systems are typical  Enduring Initiatives.
1.  Enduring Initiatives are purpose-oriented.
2.  Enduring Initiatives are change management systems: they have objectives regarding the purposes they pursue, maintain and develop.
3.  Enduring Initiatives are measured to ensure they meet their  Goals.
4.  Enduring Initiatives are organized according to subsidiary levels, ensuring autonomy and ownership at each level of delegation while providing responsibility and accountability in achieving common goals.
5.  Enduring Initiatives are under the control of an associed Governing Team.
6.Governing Teams have instruments used to carry out governance: responsibility assignment, assessments, workflow, decision records, incident records.
  Initiative
An  Initiative is any piece of work that is undertaken or attempted under the responsibility of a Steering Authority.
 Initiatives range from single project to long term initiatives (Enduring Initiative) such as Enterprises.
 Initiatives are sychronized over time using Initiative Milestones.
  Initiative Block An  Initiative Block is a Model Building Block used to describe enterprise transformation and sustainability Initiatives.
  Initiative Instrument
An  Initiative Instrument is a resource and course of actions defined by Enduring Initiatives  to achieve its objectives.
For instance:
Data Controls are mechanisms used to ensure data quality and data integrity
Privacy Representatives are used to identify national entities in charge on privacy.
  Initiative Stage An  Initiative Stage is a past, current or future state of an Enduring Initiative. The set of all  Initiative Stages of an Enduring Initiative defines its Roadmap.
  Operational Transformation
An  Operational Transformation is an Initiative that creates or transform Operating Asset Types, based on a Capability Map's functional scope.
Its  Goal is to deliver new or improved Capabilitys, with measurable qualitative properties, to well identified beneficiary stakholders.
  Responsible Human Entity Responsible Human Entity is a Person or an organisation (group of people) capable of purposeful action, decision-making, and problem-solving within a system or organization. As Resource Agents,  Responsible Human Entityies possess autonomy, adaptability, and the ability to influence outcomes, distinguishing them from unpurposeful entities like Business Systems (software and hardware) or Natural Resource Categorys.
They can be held responsible for their actions, hence are  Responsible Human Entityies.
  Time-bound Initiative Time-bound Initiative is an Initiative that has a clearly defined start and end date, with specific objectives to be achieved within that timeframe. These initiatives are characterized by their limited duration, focus on achieving particular outcomes within the set period.
Example: project.

SERIALIZATION FORMAT


TEXTUAL SYNTAX RDF