DEFINITION CONCEPT GRAPH CONCEPT DESCRIPTIONS SERIALIZATION CONTENT MANAGEMENT

CONCEPT DOMAIN - System Operating Framework - SOF


DescriptionPattern Domain
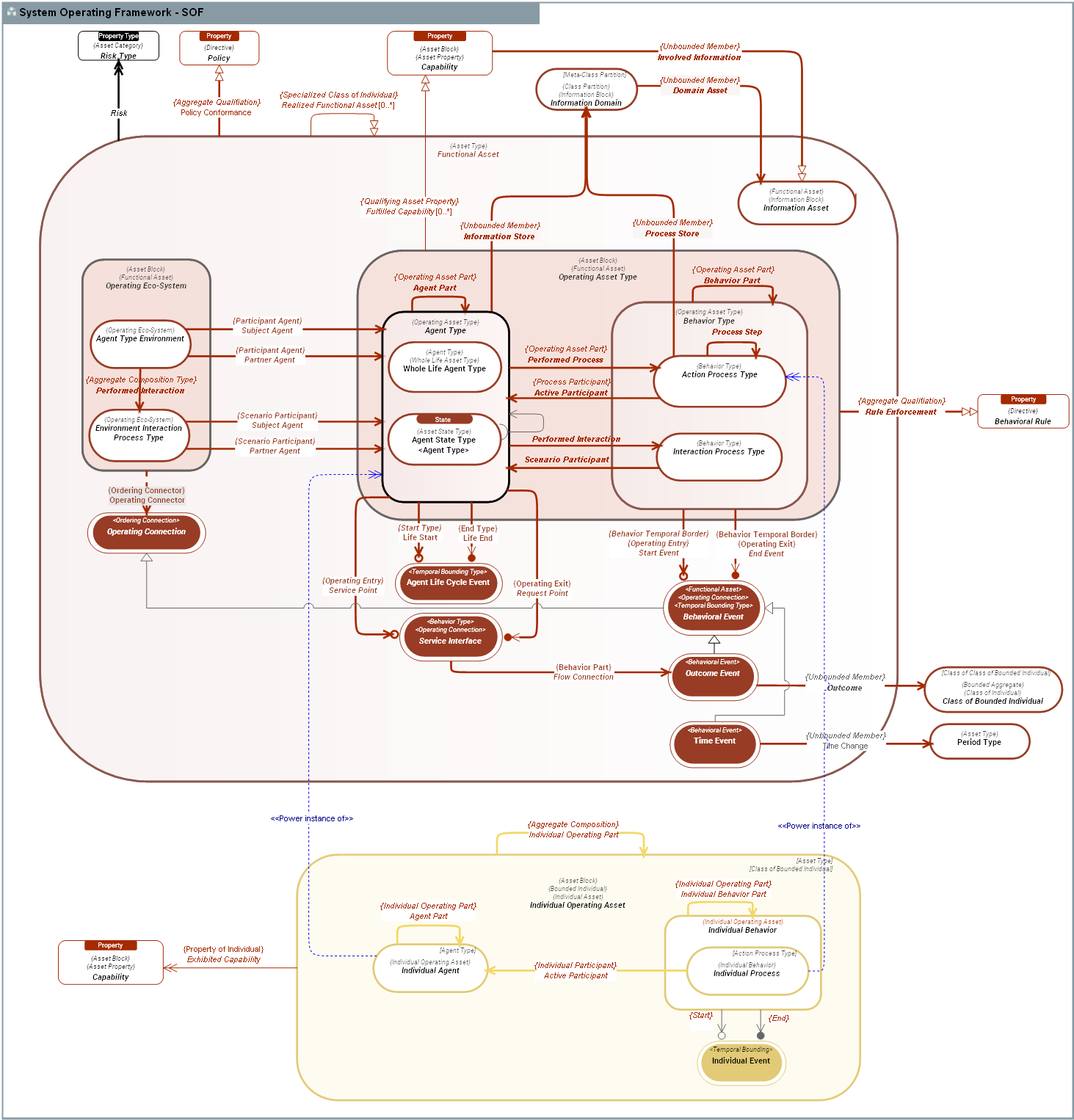
The  System Operating Framework - SOF models how an active system (Agent Type) operates/functions (Behavior Type) in its Operating Eco-System to produce Outcome Events that benefit (value) to other Agent Types or affect (have an effect upon) these Agent Types.
The SOF includes Agent Types, Action Process Typees, Interaction Process Types, Policy(ies), Capability(ies), Outcome Events.
External references  de Weck - The three dimensions of complexity
 OpenGroup - ArchiMate - Generic-Metamodel
 SysFEAT - Operating Semantic Presentation (SOF)
Dictionary  SysFEAT System Operating Framework
Parent Domain  Systemic Operating Ontology 
Domain dependencies  4D Composite Knowledge Graph 
  Architecture Assets 
  Architecture Packages 
  Compositionality 
  Information Assets 
  Policies 
  Risk & Threat 

DOMAIN CONCEPT GRAPH


../images/02af0a4b5a182417_a395b84a66d8a5d6_i.png ../images/02af0a4b5a182417_3b1b7cea68cd6aa5_i.png

CONCEPT DESCRIPTIONS


ABSTRACT CONCRETE
ConceptDescription
  Action Process Type
An  Action Process Type is a Behavior Type that describes a typical course of action intended to produce Outcomes, through the involvement of Agent Types as Active Participants.
During its course of action, a process consumes or produces Functional Assets, including Information Assets.
1) It may memorize or access Information Assets from and to its Process Stores.
2) It may receive Functional Assets at its boundary: Outcome Consumptions.
3) It may signal the production of Functional Assets at its boundary: Outcome Productions.
The course of actions of a  Action Process Type is constrained ( Rule Enforcement) by the application of Behavioral Rules that define what is allowed and not allowed to do.
Within  SysFEAT, we can examine  Action Process Typees from two distinct perspectives:
a) A conceptual standpoint is provided by Value Streams.
b) A concrete implementation standpoint is provided by Resource Action Processes.
  Agent Type
An  Agent Type is an Operating Asset Type which is able to participate actively to Behavior Types, to produce and react to Outcome Events.
1.  Agent Types participate to Action Process Typees (Active Participant) and/or conduct Action Process Typees (Performed Process).
2.  Agent Types participate to Interaction Process Type (Scenario Participant) describing how they interact with other  Agent Types.
These actions and interactions define  Agent Types boundaries described by Service Interfaces.
  Agent Type Environment An  Agent Type Environment is an Operating Eco-System which defines the interactions (Service Channel) of an Agent Type with its partners (Partner Agent).
  Behavior Type
Behavior Type is an Operating Asset Type that describes any action or reaction of an Agent Type to external or internal Behavioral Events.  Behavior Types include Action Process Typees (action), Interaction Process Types (stories) or interactions (Service Interface).
The course of actions of a  Behavior Type is constrained ( Rule Enforcement) by the application of Behavioral Rules that define what is allowed and not allowed to do.
  Behavioral Event
Behavioral Event is a Temporal Bounding Type that establishes a temporal connection between Behavior Types.
Behavioral Event connects a Predecessor  Behavioral Event, to a Successor  Behavioral Event.
  Behavioral Rule
Behavioral Rule is a Directive intended to guide the Behavior of Agent Types, in compliance with enterprise Policy(ies) or regulations.
Often, a  Behavioral Rule is derived from a Policy Behavioral Rules are enforced in Processes and Agent Types.
  Capability
Capability is a functional  Asset Property which refers to the ability to produce an Outcome Event.
Capabilitys are fulfilled by Agent Types performing Action Process Typees and interacting with other Agent Types to produce Outcome Events.
  Class of Bounded Individual
Class of Bounded Individual is a Class of Individual which denotes Bounded Individuals that have a proper life cycle, bounded by Temporal Bounding Types.
 Class of Bounded Individual is the powertype of  Bounded Individual. It means that all sub-types of Bounded Individual are instances of  Class of Bounded Individual.
Examples:
- Car,
- A Process Type (Action Process Type) such as the registration process used at the Oackland digital hospital during the COVID-19 pandemic.
Counterexamples:
- Project is not a  Class of Bounded Individual because its instances have a spatio-temporal extent. Project is a subtype of Bounded Individual.
- Capability is not a  Class of Bounded Individual. It is a Class of Property.
  Environment Interaction Process Type
An  Environment Interaction Process Type is a story that describes how an Agent Type interacts with its partners (Partner Agent) to achieve Outcome Events in a specific Operating Eco-System (Agent Type Environment).
This includes:
1) A course of events represented by Object Flows depicting the succession of intermediate Outcome Events towards the production and consumption of final Outcome Events.
2) Interacting partners who participate to the story in the considered Operating Eco-System.
  Functional Asset
 Functional Assets encompasse all Asset Types used to describe why and how systems operate/function. This includes the Operating Eco-System where system operates to fulfill these purposes (Agent Types and their  Behavior Types).
 Functional Assets include:
1. Blocks defining results of Behavior Types of the enterprise or its sub-systems, that benefit to it internal or external customers : Outcome Event,
2. Blocks used to describe information: Information Asset.
3. Blocks used to describe how the enterprise operates: Operating Asset Types (Agent Type, Behavior Type, Service Interface).
All  Functional Assets are constrained by Policys and are exposed to Risk Types.
  Individual Agent An  Individual Agent is an Individual Operating Asset that exists in space/time and that is able to participate actively to Action Process Typees and/or to conduct Action Process Typees.
  Individual Behavior An  Individual Behavior is an actual instance of Behavior Type that is bounded in time.
  Individual Operating Asset An  Individual Operating Asset is a Functional Asset that describes the way Outcomes are produced and consumed: how (Individual Processes) and by whom (Individual Agents).
  Individual Process  Individual Process is the root instance of Action Process Type.
  Information Asset
An  Information Asset  represents anything that can be communicated or memorized by an Agent Type to produce and react to Outcome Events.
An  Information Asset is either an Information Entity or an  Information Property.
The difference lies in their relationship to change and to time. Information Entity(ies) can change over time and have a lifeycle while  Information Propertys are immutable characteristics.
  Information Domain An  Information Domain is a family of Information Entity(ies) which constitutes a unit a knowlege required by an Agent Type to operate during Behavior Type execution.
  Interaction Process Type
An  Interaction Process Type is a story (Behavior Type) that describes how the components of an Agent Type interacts to produce and consume Outcome Events.
This includes:
1) A course of events represented by  Object Flows depicting the succesion of  intermediate Outcome Events towards the production of the final Outcome Events.
2) Interacting Agent Types who participate to the story.
  Macro Operating Asset Type
A  type of  Macro Operating Asset Type is an Operating Asset Type which corresponds to a large-scale enterprise assets. This level of analysis is concerned with understanding how large enterprise systems operate and how they interact with each other.
Examples of macro-level systems:
. Type of Legal entities
. System of Systems
  Mezzo Operating Asset Type
A type of  Mezzo Operating Asset Type at is the intermediate level between the foundational Micro Operating Assets and the overarching Macro Operating Asset Types.
At the mezzo level, aggregates or collections of Micro Operating Assets come together to form larger entities or sub-systems.
Boundaries and signals at the mezzo level arise from the interactions and emergent behaviors of micro-level components, yet they also have their own distinct properties and rules not strictly reducible to the micro behaviors.
Emergence at the mezzo level can be analyzed:
1) Bottom-up: Looking at how interactions and behaviors at the micro level give rise to emergent phenomena, structures, or behaviors at the mezzo level.
2)Top-down: Understanding how meso-level structures influence and constrain the behaviors and interactions of the micro-level components within them.
  Micro Operating Asset
A type of  Micro Operating Asset represents the foundational level at which a system's structure and interactions can be analyzed without further subdivision into smaller constituent parts.
 Micro Operating Assets set the stage for how higher-level behaviors emerge. As one moves up to higher hierarchical levels (mezzo, macro, etc.), the signals and boundaries at each of those levels are influenced by the foundational interactions set at the micro level.
  Operating Asset Type
An  Operating Asset Type is a Functional Asset that describes the way Outcome Events are produced and consumed: how (Behavior Types) and by whom (Agent Types).
 Operating Asset Types fulfill Capability(ies) (Fulfilled Capability).
As any  Functional Architecture Asset Operating Asset Types are subject to Policy Conformances. In addition, they define Rule Enforcements to indicate how Policy Conformances are met.
  Operating Connection An  Operating Connection is an  Aggregate Connection that defines a behavioral connection between Operating Asset Types.
  Operating Eco-System An  Operating Eco-System is an  Operating Context in which an Agent Type exists or lives for a specific purpose, interacting with partners.
For instance, the operating context of an enterprise includes its customers and suppliers.
  Outcome Event An  Outcome Event is a Behavioral Event that signals the Output of an Asset Type or state of Asset Type (Outcome) by a producer Behavior Type, ready to be used as an Input by a consumer Behavior Type.
  Policy
Policy is a Directive that is not directly enforceable whose purpose is to govern, guide or constrain the structure and Behavior Type of Agent Types in the enterprise.
Policies provide the basis for rules and govern Behavior Types carried out by Agent Types.
  Risk Type
Risk Type is a distinct category or classification of risk based on its origin, nature, or potential impact. It helps in organizing and addressing different sources of uncertainty or potential harm that an individual, organization, or system might face. By categorizing risks into different types, entities can develop more targeted mitigation strategies and response plans.
Common risk types include Operational Risk Type, Privacy Risk Type, and Compliance Risk Type, among others,
  Service Interface Service Interface is an interaction Behavior Type that describes a typical course of Flow Connections, coordinated by Behavioral Events and Outcome Events, and intended to produce Outcomes through the involvement of Agent Types.
ConceptDescription
  Action Process Type
An  Action Process Type is a Behavior Type that describes a typical course of action intended to produce Outcomes, through the involvement of Agent Types as Active Participants.
During its course of action, a process consumes or produces Functional Assets, including Information Assets.
1) It may memorize or access Information Assets from and to its Process Stores.
2) It may receive Functional Assets at its boundary: Outcome Consumptions.
3) It may signal the production of Functional Assets at its boundary: Outcome Productions.
The course of actions of a  Action Process Type is constrained ( Rule Enforcement) by the application of Behavioral Rules that define what is allowed and not allowed to do.
Within  SysFEAT, we can examine  Action Process Typees from two distinct perspectives:
a) A conceptual standpoint is provided by Value Streams.
b) A concrete implementation standpoint is provided by Resource Action Processes.
  Agent Type
An  Agent Type is an Operating Asset Type which is able to participate actively to Behavior Types, to produce and react to Outcome Events.
1.  Agent Types participate to Action Process Typees (Active Participant) and/or conduct Action Process Typees (Performed Process).
2.  Agent Types participate to Interaction Process Type (Scenario Participant) describing how they interact with other  Agent Types.
These actions and interactions define  Agent Types boundaries described by Service Interfaces.
  Agent Type Environment An  Agent Type Environment is an Operating Eco-System which defines the interactions (Service Channel) of an Agent Type with its partners (Partner Agent).
  Behavior Type
Behavior Type is an Operating Asset Type that describes any action or reaction of an Agent Type to external or internal Behavioral Events.  Behavior Types include Action Process Typees (action), Interaction Process Types (stories) or interactions (Service Interface).
The course of actions of a  Behavior Type is constrained ( Rule Enforcement) by the application of Behavioral Rules that define what is allowed and not allowed to do.
  Behavioral Event
Behavioral Event is a Temporal Bounding Type that establishes a temporal connection between Behavior Types.
Behavioral Event connects a Predecessor  Behavioral Event, to a Successor  Behavioral Event.
  Capability
Capability is a functional  Asset Property which refers to the ability to produce an Outcome Event.
Capabilitys are fulfilled by Agent Types performing Action Process Typees and interacting with other Agent Types to produce Outcome Events.
  Environment Interaction Process Type
An  Environment Interaction Process Type is a story that describes how an Agent Type interacts with its partners (Partner Agent) to achieve Outcome Events in a specific Operating Eco-System (Agent Type Environment).
This includes:
1) A course of events represented by Object Flows depicting the succession of intermediate Outcome Events towards the production and consumption of final Outcome Events.
2) Interacting partners who participate to the story in the considered Operating Eco-System.
  Functional Asset
 Functional Assets encompasse all Asset Types used to describe why and how systems operate/function. This includes the Operating Eco-System where system operates to fulfill these purposes (Agent Types and their  Behavior Types).
 Functional Assets include:
1. Blocks defining results of Behavior Types of the enterprise or its sub-systems, that benefit to it internal or external customers : Outcome Event,
2. Blocks used to describe information: Information Asset.
3. Blocks used to describe how the enterprise operates: Operating Asset Types (Agent Type, Behavior Type, Service Interface).
All  Functional Assets are constrained by Policys and are exposed to Risk Types.
  Individual Agent An  Individual Agent is an Individual Operating Asset that exists in space/time and that is able to participate actively to Action Process Typees and/or to conduct Action Process Typees.
  Individual Behavior An  Individual Behavior is an actual instance of Behavior Type that is bounded in time.
  Individual Operating Asset An  Individual Operating Asset is a Functional Asset that describes the way Outcomes are produced and consumed: how (Individual Processes) and by whom (Individual Agents).
  Individual Process  Individual Process is the root instance of Action Process Type.
  Interaction Process Type
An  Interaction Process Type is a story (Behavior Type) that describes how the components of an Agent Type interacts to produce and consume Outcome Events.
This includes:
1) A course of events represented by  Object Flows depicting the succesion of  intermediate Outcome Events towards the production of the final Outcome Events.
2) Interacting Agent Types who participate to the story.
  Macro Operating Asset Type
A  type of  Macro Operating Asset Type is an Operating Asset Type which corresponds to a large-scale enterprise assets. This level of analysis is concerned with understanding how large enterprise systems operate and how they interact with each other.
Examples of macro-level systems:
. Type of Legal entities
. System of Systems
  Mezzo Operating Asset Type
A type of  Mezzo Operating Asset Type at is the intermediate level between the foundational Micro Operating Assets and the overarching Macro Operating Asset Types.
At the mezzo level, aggregates or collections of Micro Operating Assets come together to form larger entities or sub-systems.
Boundaries and signals at the mezzo level arise from the interactions and emergent behaviors of micro-level components, yet they also have their own distinct properties and rules not strictly reducible to the micro behaviors.
Emergence at the mezzo level can be analyzed:
1) Bottom-up: Looking at how interactions and behaviors at the micro level give rise to emergent phenomena, structures, or behaviors at the mezzo level.
2)Top-down: Understanding how meso-level structures influence and constrain the behaviors and interactions of the micro-level components within them.
  Micro Operating Asset
A type of  Micro Operating Asset represents the foundational level at which a system's structure and interactions can be analyzed without further subdivision into smaller constituent parts.
 Micro Operating Assets set the stage for how higher-level behaviors emerge. As one moves up to higher hierarchical levels (mezzo, macro, etc.), the signals and boundaries at each of those levels are influenced by the foundational interactions set at the micro level.
  Operating Asset Type
An  Operating Asset Type is a Functional Asset that describes the way Outcome Events are produced and consumed: how (Behavior Types) and by whom (Agent Types).
 Operating Asset Types fulfill Capability(ies) (Fulfilled Capability).
As any  Functional Architecture Asset Operating Asset Types are subject to Policy Conformances. In addition, they define Rule Enforcements to indicate how Policy Conformances are met.
  Operating Connection An  Operating Connection is an  Aggregate Connection that defines a behavioral connection between Operating Asset Types.
  Operating Eco-System An  Operating Eco-System is an  Operating Context in which an Agent Type exists or lives for a specific purpose, interacting with partners.
For instance, the operating context of an enterprise includes its customers and suppliers.
  Outcome Event An  Outcome Event is a Behavioral Event that signals the Output of an Asset Type or state of Asset Type (Outcome) by a producer Behavior Type, ready to be used as an Input by a consumer Behavior Type.
  Service Interface Service Interface is an interaction Behavior Type that describes a typical course of Flow Connections, coordinated by Behavioral Events and Outcome Events, and intended to produce Outcomes through the involvement of Agent Types.

SERIALIZATION FORMAT


TEXTUAL SYNTAX RDF