DEFINITION CONCEPT GRAPH CONCEPT DESCRIPTIONS SERIALIZATION CONTENT MANAGEMENT

CONCEPT DOMAIN - Information Assets


DescriptionPattern Domain
The  Information Assets domain describes top level concepts used to describe information.
Dictionary  SysFEAT System Operating Framework
Parent Domain  Systemic Operating Ontology 
Domain dependencies  4D Composite Knowledge Graph 
  Architecture Assets 
  Information Packaging 
  Reflexive Knowledge Graph 
  Risk & Threat 
  System Operating Framework - SOF 

DOMAIN CONCEPT GRAPH


../images/d6cd2c8b5ab98da5_d6cd2c9f5ab98dbe_i.png

CONCEPT DESCRIPTIONS


ABSTRACT CONCRETE
ConceptDescription
  Data Risk Type A   Data Risk Type is a Risk Type that refers to the accuracy, consistency, and reliability of data during its entire lifecycle.
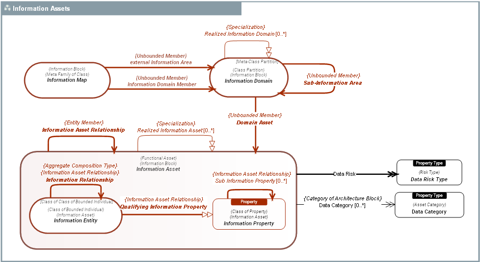
  Information Asset
An  Information Asset  represents anything that can be communicated or memorized by an Agent Type to produce and react to Outcome Events.
An  Information Asset is either an Information Entity or an  Information Property.
The difference lies in their relationship to change and to time. Information Entity(ies) can change over time and have a lifeycle while  Information Propertys are immutable characteristics.
  Information Block
An  Information Block is an Asset Block involved in the description of information.
 Information Blocks range from Information Assets to Information Domains.
They are packaged in Information Dictionary(ies) and managed in Data Catalogs.
  Information Domain An  Information Domain is a family of Information Entity(ies) which constitutes a unit a knowlege required by an Agent Type to operate during Behavior Type execution.
  Information Entity
An  Information Entity is an Information Asset that is not fundamentally defined by its attributes, but rather by its continuity.
An  Information Entity evolves over time and has states.
For instance a person is an  Information Entity. Employe is a state of a person.
An  Information Entity has relationships to other  Information Entitys and can have  Information Propertys.
  Information Map
An  Information Map is a  Operating Property Map that is the top level grouping of Information Domains.
  Information Maps are used to provide navigationtop level entry points for  Information Dictionary(ies) and to scope data management initiatives at the level of portfolio management ( Data Catalog), at the project level or at the Enterprise level (Enterprise Concept Map).
  Information Property
An  Information Property is an Information Asset that represents a characteristic (Class of Property) of an Information Entity.
An  Information Property is fundamentally defined by its value. It doesn't evolve over time and is thereby immutable.
Examples:
. Address.
. Customer Name.
. Amounts,

SERIALIZATION FORMAT


TEXTUAL SYNTAX RDF