DEFINITION RELATIONSHIPS SEMANTIC TAXONOMY BORDERS INTERNAL STRUCTURE LOGICAL FORMULATION SAMPLES CONTENT MANAGEMENT

CLASS OF CLASS OF INDIVIDUAL - Value Stream


SynonymConceptual Process
Description
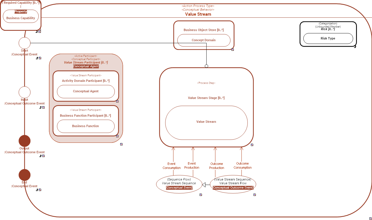
 Value Streams are used to frame the  Conceptual Operating Model of the enterprise: they describe how the enterprise shall operate, at the conceptual level, and helps chunking responsibilities between  Conceptual Agents ( Operating Domain or  Business Function) .
In the EA context, a  Value Stream is a conceptual Action Process Type that represents an overarching perspective of the organization's processes aiming at producing  Conceptual Outcome Events. The focus is on shaping and understanding the functional relationships and roles within the enterprise : its functional division of labor.
This is not to be confused with Value Stream Mapping (VSM) which is focused on Lean optimization and is addressed with the concept of  Business Process (see the  Organization & Processes domain).
Value Stream is performed by  Conceptual Agents who produce  Conceptual Outcome Events. It is depicted as a sequence of  Value Stream Stages, controlled by events and conditions.
 Value Stream Activitys are carried out by the involvment of  Conceptual Agents as participants in the  Value Stream.
During its course of action, a  Value Stream consumes, produces or stores  Business Objects.
1) It may read or write  Conceptual Entity Assets in its  Business Object Store.
2) It may receive  Conceptual Entity Assets at its boundary:  reacted to Business Outcome Events.
3) It may produce  Conceptual Entity Assets at its boundary:  produced Business Outcome Events.
The course of actions of a  Value Stream is constrained by the application of rules ( Conceptual Rule Enforcement) that define what is allowed and not allowed to do.
There are traditionnaly two kinds of  Value Streams:
1) Development development  Value Streams define all of the actions, both value-creating and nonvalue-creating, required to bring a  Product from concept to launch.
2)  Operational  Value Streams define define all of the actions, both value-creating and nonvalue-creating, required from order to delivery. These include actions to process information from the  Customer and actions to transform the product on its way to the  Customer.

Functional Domain: Conceptual Operating Model


A Conceptual Operating Model serves as a strategic framework for the enterprise, directing its functional division of labor to fulfill its missions and purposes.


External references  Lean.org - Value Stream
 OMG - BACM - ValueStream
 OMG - BPMN - Process
 OMG - UAF - Operational Activity
 OMG - UAF - OperationalActivity
 OpenGroup - ArchiMate - Value-Stream
 OpenGroup - TOGAF - Definition - Value Stream
 SAFe© - Value Stream
 Wikipedia - Value Stream
Super Types  Action Process Type (from partition:  Conceptualization Levels of Action Process Type)   Conceptual Behavior (from partition: Structural Partition of Conceptual Behavior)  
Dictionary Dictionary of SysFEAT concepts
Conceptualization Levels  Conceptual
Systemic Levels  Mezzo
Lexical Scope  Architecture Container 
Framework MappingUAF - Strategy : OperationalActivity
UAF - Personal Views : OperationalActivity
UAF - Operational Views : OperationalActivity
HOPEX Solution Map : Value Stream
SysFEAT Outcome Centric Model : Value Stream
TOGAF - Enterprise Metamodel Mapping : Value Stream
ArchiMate - Strategy : Value Stream

RELATIONSHIPS


Simple Graph Graph & Inheritance Table
Simple Graph

Composition:   Classification:   Specialization:   Instance Of: -->  Enumerated definition:   Syntax:   

LOGICAL FORMULATION


LOGIC-AGDA RDF

File: 57dfc5f555093444.agda

SEMANTIC TAXONOMY


Sub-Types Super-Types
SUB-TYPES

Click node rectangle to collapse/expand one level. Click triangle for full recursive collapse/expand. Double-click on a node to open its URL. Hover for description.

BORDERS


NameSuper typeBorder TypeDescription
End  Behavior Type::End Event   Conceptual Operating Asset::Conceptual Operating Connection    Conceptual Event  
Input  Behavior Type::Input    Conceptual Outcome Event  
Output  Conceptual Outcome Event  
Start  Behavior Type::Start Event   Conceptual Operating Asset::Conceptual Operating Connection    Conceptual Event  

INTERNAL STRUCTURE


../images/57dfc5f555093444_3b4b3c745ebc268a_i.png
CONNECTORS

ConnectorSourceTargetConnector TypeDescription
 Value Stream Flow  Value Stream Stage. Output  Value Stream Stage. Input  Conceptual Outcome Event Flow of resource or information between stages of a Value Stream.
 Value Stream Sequence  Value Stream Stage. End  Value Stream Stage. Start  Conceptual Event Abstract Connection
A sequence flow is used to show the order in which steps of a process will be performed. Each sequence flow has only one source and only one target.

SAMPLES


NameDescription
 Value Stream - Emergency Admission
../images/5afd5c166001524b_5afd5c236001529e_i.png