DEFINITION CONCEPT GRAPH CONCEPT DESCRIPTIONS SERIALIZATION CONTENT MANAGEMENT

CONCEPT DOMAIN - Product & Customer Experience


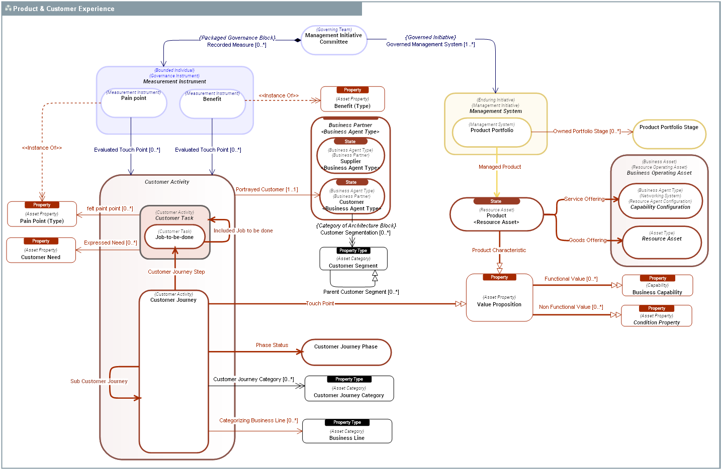
Description Product & Customer Experience domain describes the overall impression  Customers have of the company based on their interactions across multiple  Touch Points (CX: customer experience) as well as the perception  Customers have of the enterprise's  Product based on their engagement with the  Products (PX: product experience).
External references  CX University - Inside Out vs. Outside In Thinking
 HBR - Understanding Customer Experience
 Interaction-design.org - User Experience and Customer Experience
 OpenGroup - OAA - Customer Experience
 OpenGroup - OAA - Experience Design
 OpenGroup - OAA - Journey Mapping
 OpenGroup - OAA - Product Architecture
 Semantic Studios - User Experience Design
 Strategyzer - Value Proposition Canvas (YouTube)
 UCF Glossary - Business Model
 Wikipedia - Customer Experience
Dictionary Dictionary of SysFEAT concepts
Parent Domain SysFEAT Enterprise Domains 
Domain dependencies  Architecture Assets 
 Conceptual Operating Model 
 Enterprise Architecting & Management 
 Facility Asset Architecture 
 SOF - Business Resource Operating Pattern (B-SOF) 
  SOF - Resource System Operating Pattern (R-SOF) 
  System Operating Framework - SOF 
  Teams Pattern 

DOMAIN CONCEPT GRAPH


../images/d17029ff5be84c49_561c56515ec208f3_i.png

CONCEPT DESCRIPTIONS


ABSTRACT CONCRETE
ConceptDescription
 Business Operating Asset  Business Operating Assets comprise physical assets which contribute to the production and consumption of Business Outcome Events of the enterprise. This includes  Business Agent Types, their behaviors ( Business Behavior:   Business Resource Process Business Resource Interaction Process),
 Business Partner
Business Partner is a state of a Resource Agent Type, who acts as a party interacting with the enterprise in the context its operating eco-system (the Resource Operating Ecosystem).
Example : Private Sector Customer, Regulation Authority, Public health Authority.
 Capability Configuration
Capability Configuration is a  Business Agent Type which combines  Org-Unit Types and Business Systems along with networking capabilities in order to provide  Business Capability(ies).
There are two levels of granularity of  Capability Configurations:  System of Systems and  System of Resources.
  Condition Property
Condition Property is a possible value of a Condition Property Type such as a delivery time of 30 minutes, a weight of 20 kg, a high level of confidentiality, stormy conditions.
Condition Property is either a single measure (Measure Property: a weight of 20 kg), an Environmental Property (stormy conditions.) or a Set of Condition Propertiess.
 Condition Propertys are used to constrain Asset Blocks in the context of non-functional requirement analysis and Value Proposition analysis.
Examples:
. Cost of 100€
. Delivery time of 30 minutes.
. Weight of 20 kg.
. Temperature of 18 degree Celcius.
 Customer Activity Customer Activity represents specific behavior done by  Customers in the context of their work.
 Customer Task Activity done by a  Customer in context of its duty and for which he/she expresses his/her needs and painpoints.
  Management System
Management System is a mezzo Enduring Initiative within an Enterprise, aimed at creating, maintaining, evaluating, evolving, and operating a collection of essential  Functional Architecture Assets of the Enterprise.
Management System may transcend organisational boundaries and consequently requires an integrated team working under the direction of a  Management Initiative Committee.
  Measurement Instrument Measurement Instrument is a quantified aspect of the assets of the enterprise (Agent Types,  Behavior Types, Information Assets) used by organizations to guide its transformation and assurance Initiatives.
 Resource Asset Resource Asset is concrete Asset Type.

SERIALIZATION FORMAT


TEXTUAL SYNTAX RDF