DEFINITION CONCEPT GRAPH CONCEPT DESCRIPTIONS SERIALIZATION CONTENT MANAGEMENT

CONCEPT DOMAIN - Drivers & Stakeholders


Description
Dictionary Dictionary of SysFEAT concepts
Parent Domain  Governance Pattern 
Domain dependencies  Appraisal Pattern 
  Architecture Assets 
  Architecture Packages 
  Policies 
  Product & Customer Experience 
  Teams Pattern 

DOMAIN CONCEPT GRAPH


../images/57df9e2b550928b8_57df9e2c550928d9_i.png

CONCEPT DESCRIPTIONS


ABSTRACT CONCRETE
ConceptDescription
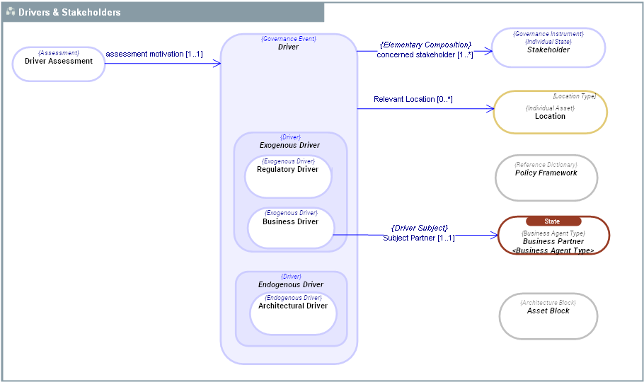
  Asset Block An  Asset Block is an Architecture Block used to describe the System Operating Framework - SOF of the enterprise and its systems.
 Business Partner
Business Partner is a state of a Resource Agent Type, who acts as a party interacting with the enterprise in the context its operating eco-system (the Resource Operating Ecosystem).
Example : Private Sector Customer, Regulation Authority, Public health Authority.
  Driver Driver is a factor which can have a significant impact on the activities, and goals of an Enterprise or a Management System.
 Endogenous Driver
Endogenous Drivers are those which subject of concern are within an enterprise that can impact its employment of Means or achievement of Ends.
 Exogenous Driver
An  Exogenous Driver is an external Driver whose source of change is outside the enterprise’s organizational boundaries and that can impact its employment of Means or achievement of Ends.
  Policy Framework
Policy Framework is a set of Policy Assets, defined in laws published by governements or in policy frameworks defined by the enterprise.
Both Business Policy Frameworks and Regulatory Frameworks are Policy Framework(ies).
  Stakeholder
Stakeholder is an individual, team, organization, or classes thereof, having an interest in an Initiative.
 Stakeholders have concerns with respect to the Initiative considered in relation to its environment.

SERIALIZATION FORMAT


TEXTUAL SYNTAX RDF