DEFINITION RELATIONSHIPS SEMANTIC TAXONOMY BORDERS INTERNAL STRUCTURE LOGICAL FORMULATION CONTENT MANAGEMENT

CLASS OF CLASS OF INDIVIDUAL - Department Type


Description
Department Type is a Mezzo  Org-Unit Type which serves as an administrative unit template in both government and business Organizations.
Examples:
- Sales department;
- Finance department;
- Logistics department..

Functional Domain: People & Accountability


The People & Accountability domain defines the roles that organizational members perform, so that everyone understands their responsibilities to the group.


External references  OMG - UAF - Organization
 OpenGroup - ArchiMate - Business-Actor
 OpenGroup - ArchiMate - Business-Collaboration
 OpenGroup - TOGAF - Enterprise Metamodel - Actor
 Russell Ackoff - System of concepts - FunctionalDivisionOfLabor
 Russell Ackoff - System of Concepts - Organizations
 UCF Glossary - Department
Super Types Org-Unit Type (from partition: Systemic Levels of Org-Unit Type)  
Power Type of Department  
Dictionary Dictionary of SysFEAT concepts
Systemic Levels  Mezzo
Lexical Scope  Architecture Container 
Framework MappingArchiMate - Business Layer : Business Collaboration
HOPEX Solution Map : Department Type
UAF - Strategy : Organization
UAF - Project Views : Organization
UAF - Personal Views : Organization
UAF - Operational Views : Organization
UAF - Resource Views : Organization
TOGAF - Enterprise Metamodel Mapping : Organization Unit

RELATIONSHIPS


Simple Graph Graph & Inheritance Table
Simple Graph

Composition:   Classification:   Specialization:   Instance Of: -->  Enumerated definition:   Syntax:   

LOGICAL FORMULATION


LOGIC-AGDA RDF

File: 7c408aa155270eea.agda

SEMANTIC TAXONOMY


Sub-Types Super-Types
SUB-TYPES

Click node rectangle to collapse/expand one level. Click triangle for full recursive collapse/expand. Double-click on a node to open its URL. Hover for description.

BORDERS


NameSuper typeBorder TypeDescription
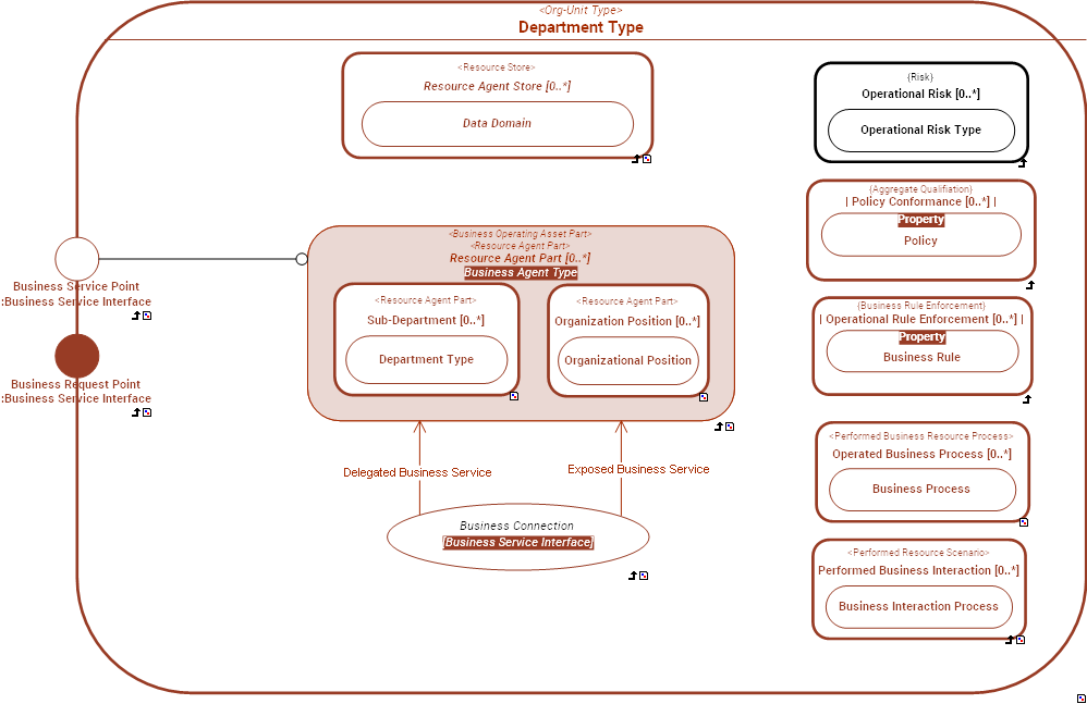
Business Request Point  Agent Type::Request Point    Operating Asset Type::Operating Exit    Business Service Interface  
Business Service Point  Agent Type::Service Point    Operating Asset Type::Operating Entry    Business Service Interface  

INTERNAL STRUCTURE


../images/7c408aa155270eea_6094625a66f483dd_i.png